搜索
首页
公司简介
公司介绍 ·
About Us
公司简介
企业大事件
员工风采
荣誉资质
新闻中心
新闻中心 ·
News
公司新闻
行业新闻
展会资讯
产品知识
产品中心
产品中心 ·
Products
Littelfuse/力特
Sea&Land/陆海
BOURNS/伯恩斯
Tyco/泰科
JDT/集电通
AEM
Bussmann/巴斯曼
Conquer/功得
品牌介绍
品牌介绍 ·
Brand
Littelfuse/力特
Sea&lan/陆海
JDT/集电通
联系我们
上一张
下一张
1
2
3
新闻中心
News
公司新闻
行业新闻
展会资讯
产品知识
产品知识
主页
>
新闻中心
>
产品知识
>
自恢复保险丝应用与车载充电器
时间:
2017-07-14
作者:
原创
游览:
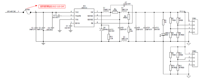
小汽车工作电压12V 工作电流800-900MA
卡车工作电压24V 工作电流800-900MA
温度一般都是常温
因此在车载手机充电器里面选用somay-ptc集电通
自恢复保险丝
1812-110-33V是最合适
目前该方案目前很多客户用,具体电路图如下
上一篇:
贴片保险丝
下一篇:
somay-ptc在LCD驱动板的保护应用
公司介绍
公司介绍
企业大事件
员工风采
荣誉资质
新闻中心
公司新闻
行业新闻
展会资讯
产品知识
产品中心
Littelfuse/力特
Sea&Land/陆海
BOURNS/伯恩斯
Tyco/泰科
联系我们
手机:18718798272
Q Q:4006929290
友情链接:
自恢复保险丝
保险丝
集电通阿里巴巴